尊敬的用户,您好!
欢迎访问国际科技创新中心网络服务平台。为了保障您的账户安全并提供更加便捷的服务,平台已启用北京市统一身份认证平台进行登录验证。
请使用您的北京市统一身份认证账号和密码登录本平台,如果您在登录过程中遇到任何问题,请及时与我们联系,联系电话:13581953095。
感谢您的理解与支持!
中华人民共和国国家发展和改革委员会
中华人民共和国商务部
令
第48号
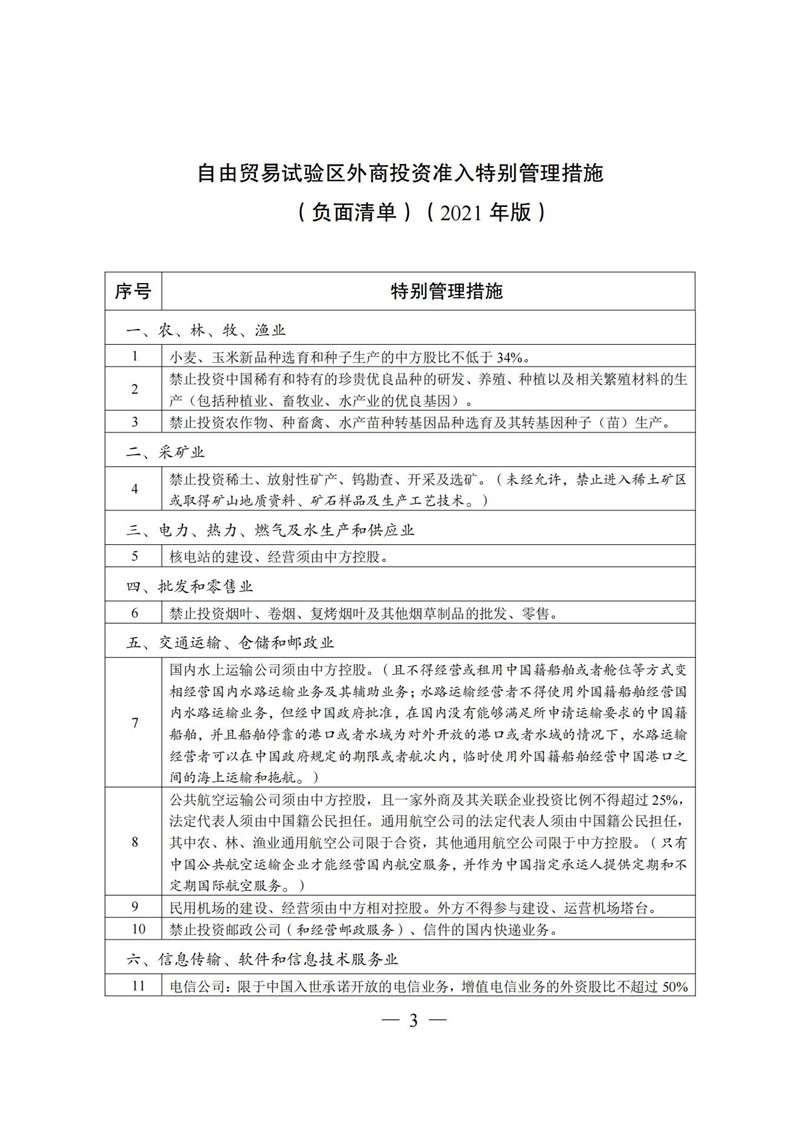
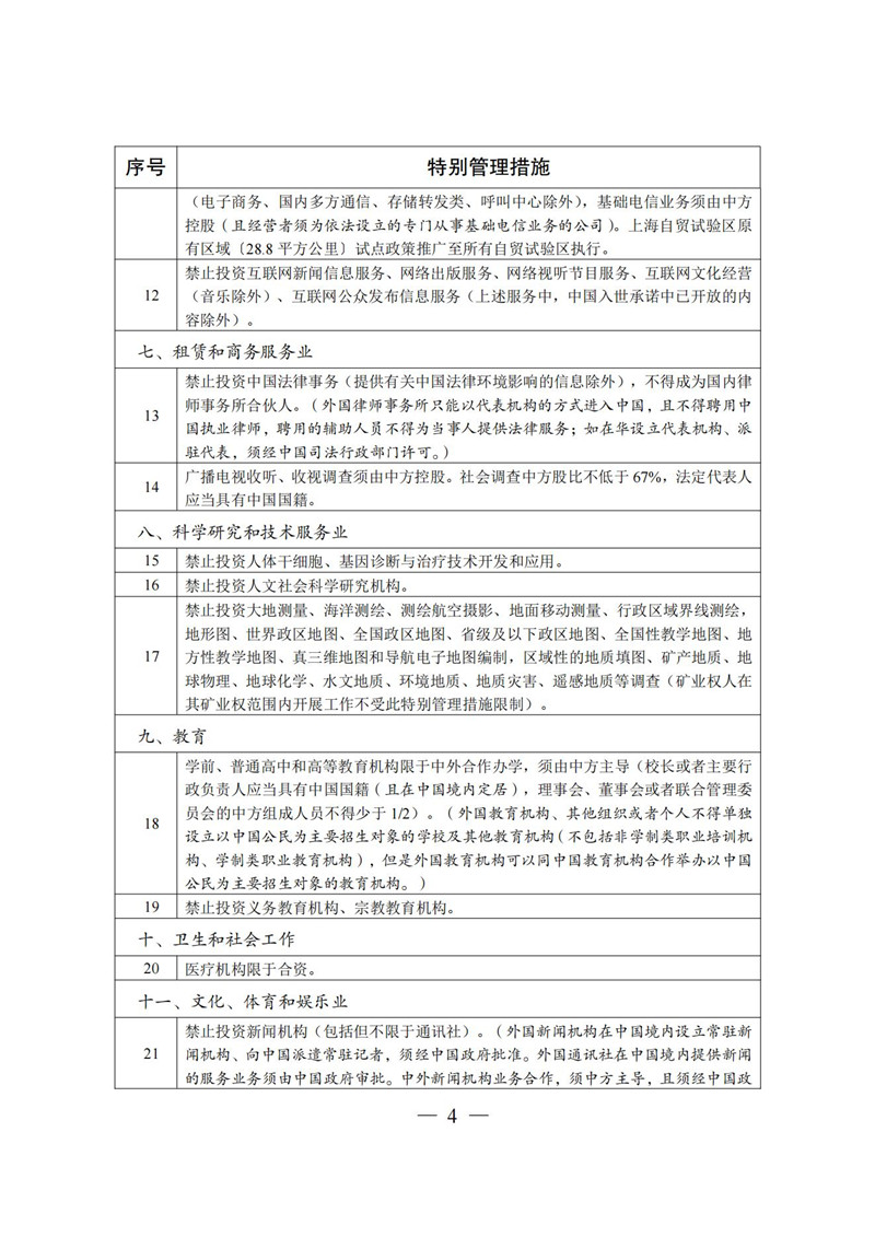
《自由贸易试验区外商投资准入特别管理措施(负面清单)(2021年版)》已经2021年9月18日国家发展和改革委员会第18次委务会议审议通过和商务部审签,并经党中央、国务院同意,现予以发布,自2022年1月1日起施行。
国家发展和改革委员会主任:何立峰
商务部部长:王文涛
2021年12月27日
相关稿件: